goodreads
adding a feature to a mobile application
ADD A FEATURE PROJECT
OVERVIEW
Goodreads is a book-tracking app that allows you to find and review books, get recommendations, and connect with other readers.
ROLE
Sole Product Designer
user research, interaction, visual, prototyping & testing
October - November 2023
DURATION
BRIEF
For this project, I developed an advanced filtering system aiming to enhance user engagement and more personalized book discovery. This initiative was based on an analysis of the major pain points users face when using Goodreads, found through review assessments and user interviews.
Problem
Users are frustrated with the lack of an advanced filtering system and tend to look elsewhere for book discovery.
Solution
Develop an advanced filtering system to curate and personalize book recommendations, enhancing the discoverability of relevant titles and streamlining the book discovery process.
USER GOALS
Help users efficiently discover new books that match their specific interests and preferences without spending excessive time searching
A streamlined browsing experience that allows users to navigate through book listings, genres, and categories effortlessly
Ability to customize filtering options and preferences to refine search results and develop a more curated feed
BUSINESS GOALS
Increase user engagement by providing an enhanced browsing experience that encourages users to spend more time on the platform, reducing their need to look elsewhere
Boost user retention rates and loyalty by addressing frustrations related to limited filtering options
Increase conversion rates by guiding users to relevant book recommendations based on preferences, driving more purchases or rentals and higher revenue
current search flow
improved search flow
Background
While Goodreads is the most popular book-tracking app out there with the most extensive library, I noticed that there is no filtering system in place when exploring new books. I personally tried to use the app to look for a specific type of book (ex. fantasy with romance and drama) and it was not possible without endlessly scrolling through each genre. I wondered if this was a problem for other users as well.
You have to search through an entire genre which can be very tedious and exhausting. Recommendations for new books only begin appearing once you’ve rated 20 books, which is problematic for new users who are looking for new books to read. Currently, it is difficult for new users to find the right book to read because of lack of advanced filtering options and the fact that the app/site is catered towards users that have been using the app already. Filtering options can make the book discovery process more efficient and tailored to individual preferences.
Research & Discovery
After conducting initial desk research to discover potential pain points, it was important to me to empathize with the users and truly understand their needs. I started off with a competitive analysis to see what the competitors offered or lacked and understand why Goodreads still reigns at the top for book-tracking applications.
The reason I felt that understanding the app’s popularity was relevant to the study was because it would help me make better, more informed design decisions, especially regarding user expectations and preferences to ensure that adding a filtering system would align seamlessly with the platform's strengths and user demands.
competitive analysis
After comparing a few competitors, I noticed immediately that no other application has a library as extensive as Goodreads. Along with that, even though a couple of them do have a social aspect to it, none are as engaging and popular. What one of them did do well was having a great filter system to make the process of book discovery easy and quick. This analysis of the competitors further validated my decision to create an advanced filtering system because:
Goodreads has a massive collection which means that even searching just by genre would take too much time
What users love about the competitors is that book discovery is easier and you don’t have to sift through thousands of titles to find something you like because you can use a filter to enter your preferences
User Interviews
I then conducted 5 interviews with current users of Goodreads to get a better understanding of what kind of filters users may expect and to see if they even use the app as a source of discovering new books or if they go elsewhere.
Interestingly enough, I found that most users do not use Goodreads for book discovery and they usually use other apps that they feel have better and more personalized recommendations.
“Goodreads doesn't give too many recommendations like it's not very good, they give you the same ones and whenever you search in the Discover tab, it doesn't have a lot of recommendations” -Participant 2
“There's like a personalized list my Goodreads recommends for me that I've never read from and I feel like it only saw oh, I read fantasy, so like, these just feel like very generalized picks, not very curated..” -Participant 4
quotes from user interviews
I also found that most users want to see genre/category, length, ratings, review count, and if it’s a series in their filtering options. I also cross-checked with the main competitors and these were also the main filters that I saw among the other apps.
After all this research and interviewing, I felt even more confident that adding a filter system would benefit users and increase user engagement and satisfaction within the app.
Understanding the Problem
I brainstormed with a few HMW questions to spark ideas for potential solutions and defined my problem statement.
hmw’s & problem statement
Using this as a guide, I created a user persona based off what I found from the interviews I conducted. This is helpful to me because it helps me further emphasize with the users and makes sure that the final product aligns with the specific needs of the target audience.
user persona
To help me understand the full user experience, I created the expected user journey map for finding a book with a filtering system in place. This visual representation aids in understanding the user's holistic experience.
expected user journey map
Ideate
I began drawing up sketches to explore various design ideas, concepts, and layout possibilities quickly.
sketches
After creating my initial sketches (left/top), I realized that it wasn’t the best layout for a mobile device and the sections needed to be bigger for easier tapping, so I began creating more visual blocks rather than just having a bunch of text.
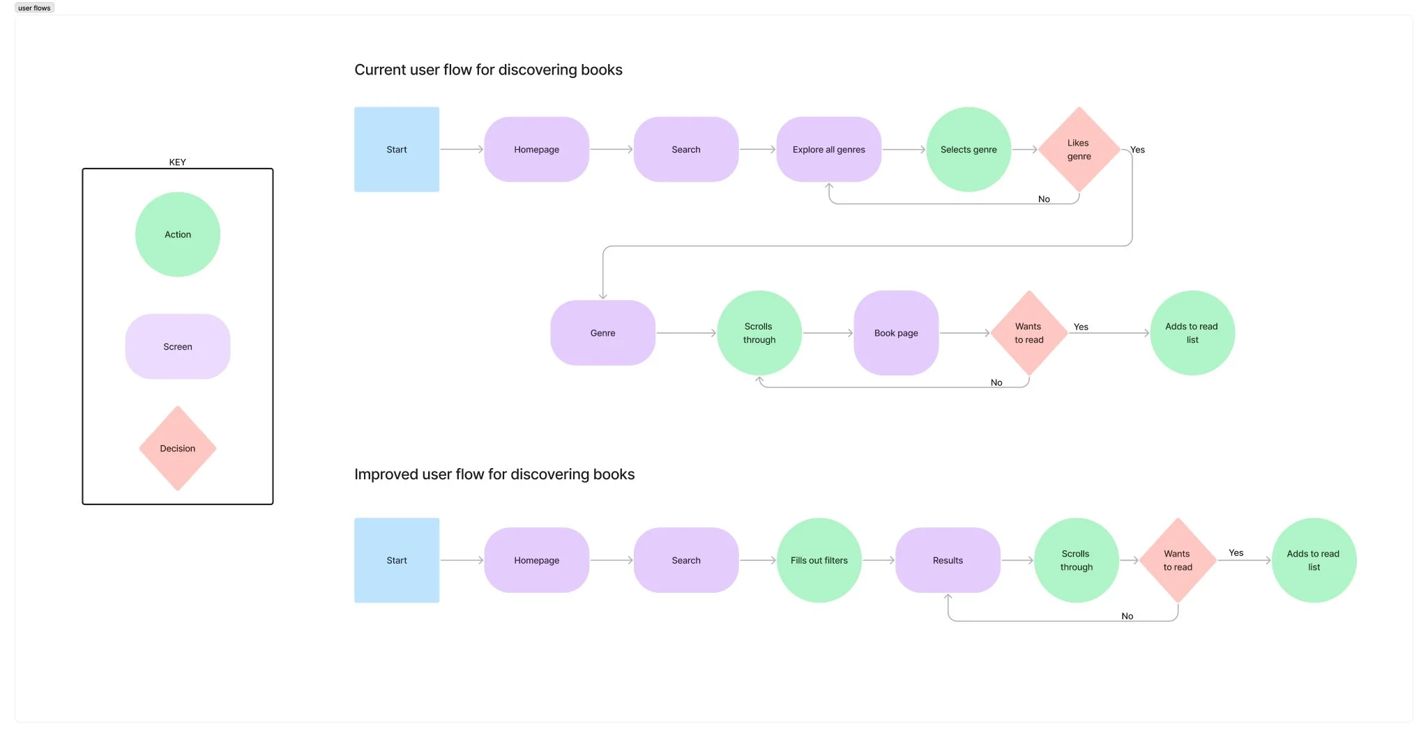
From here, I created two user flows representing the current user flow and the improved user flow for discovering books.
user flows
Prototype & Testing
I decided to develop two mid-fidelity wireframe versions to test user preferences between Version A, featuring a less invasive design placing the filter button on each genre page, and Version B, which involves a complete overhaul of the search tab to reduce the steps users need to take to find their desired content.
Version A - adding fIlter button on each page
Version B - complete redesign of search page
I performed a usability test with four participants, alternating the sequence in which I tested each version. The tests were conducted via video calls, prompting participants to search for a specific type of book. They were then asked to restart the search for a different type, evaluating the ease of use and adaptability of the filters. This process was repeated for each version.
affinity map
I then gathered all the insights from the usability test and created an affinity map to visually identify all the themes and patterns. Some of the key takeaways from this are:
Most users preferred Version B as they felt it was quicker and easier to use
Users were frustrated that there was no reset button for the filters
Users had difficulty seeing the filter button
Final Prototype
Building upon the insights gathered from the usability test, I proceeded to refine those findings into the final prototype. I developed Version B into high-fidelity frames and implemented several key enhancements such as:
Increased the visibility of the filter button by enlarging its size and incorporating clearer feedback to indicate the number of applied filters
Enhanced legibility by increasing spacing within each book card and introduced short summaries for quick browsing
Additionally, I added a time-saving reset button for effortless filter adjustments
Streamlined filter modification with two accessible methods – either by navigating back or utilizing the filter icon on the search results page
other screens of final prototype
By integrating a filtering system into Goodreads, I made the process for users to explore new books easier, fostering a more efficient and accessible route. This was validated by user interviews. I believe that this feature would benefit not only existing users but also to new users who do have their recommendations curated yet. This progressive approach is key in driving increased user interaction within the app, ultimately eliminating the need for users to seek recommendations from other sources subsequently enhancing overall satisfaction. My objective centered on introducing a solution that not only catered to user needs but also harmonized with Goodreads' overarching business objectives. I'm confident that my solution effectively achieved this dual goal.
Importance of feedback- people want to know exactly what they clicked and how it affected their process
Designing a solution that’s user-centered and still aligns with the comany’s business goals
Continuous user feedback facilitates an iterative design process, enabling ongoing improvements and adaptations that evolve alongside user preferences and market demands
What I learned:

